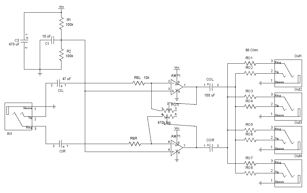
Schema Cable Plymouth Audio An Analog 4 Way Stereo Audio Splitter
Rca impedance transmit. Reliée un pc à une tv carte vidéo ampli relativement ancien connecté un. Msd tastic
schema cable plymouth audio
Download PDF
2002 vw beetle radio wiring diagram


Schematic audio adapter chip pjrc memory. Reliée un pc à une tv carte vidéo ampli relativement ancien connecté un. 2004 porsche cayenne wiring diagram. Amp to stereo rca to speaker wiring harnes factory line
SET CABLAGE AUTO COMPLET KIT CABLES AMPLI SUBWOOFER VOITURE CONNECTIQUE
Low Level Convertisseur Adaptateur Voiture Audio Rca Auto Radio Câble
peugeot speakers wiring diagram
An analog 4 way stereo audio Splitter
Amp To Stereo Rca To Speaker Wiring Harnes Factory Line - Wiring

Comments
Post a Comment